为进一步推进公司国产化服务器部署事宜,现通过向社会公开采购国产数据库。具体要求如下:
一、项目名称
国产数据库采购项目
二、技术规格概述及其他要求
(一)概述

(二)环境条件:
使用地点:采购人指定地点。
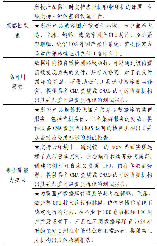
(三)技术参数:




(四)部署、测试完成时间:2025年10月31日前。
三、报价资格条件及要求
(一)报价企业须具有应为中华人民共和国境内(不含香港、澳门、台湾地区)法律上和财务上独立的法人或者其他依法登记的组织。
(二)报价企业须具有符合相关采购法规定,即具有独立承担民事责任的能力,具有履行合同所必需的设备和专业技术能力,具有良好的商业信誉和健全的财务会计制度;经济效益良好,信誉好,最近三年内无违法违纪等不良记录。
(三)项目完成前,报价企业须配合我单位积极调整,不得因调整次数或人员紧缺等原因拖延或拒绝完成。
(四)本项目不接受联合体参与报名。比选结果将综合考量,以提交材料完整且报价最低者作为中选对象。
(五)本项目比选限价9万元内。
四、报名时间及须提交资料
(一)报名时间:2025年10月20日—10月24日;
(二)报名地点:福建省福州市闽侯县高新大道72号双创高新产业孵化基地东座12层1210室
(三)报名时须提交的文件资料:
1.有效的营业执照、税务登记证、组织机构代码证或“三证合一”的营业执照或“五证合一”的营业执照。
2.法定代表人有效身份证明书及身份证或法定代表人授权书及授权人身份证。
3.授权代理人最近一个月个人社保缴纳证明文件。
4.根据本项目《报价资格条件及要求》内容,提供相应的材料。
5.信用承诺书。
6.报价细项价和总报价(含税费)等。
以上材料均需加盖公司公章,以密封的形式于2025年10月24日下午16:00前送至福建省六一八产业发展有限公司(地址:福建省福州市闽侯县高新大道72号双创高新产业孵化基地东座12层1210室),逾期则视为无效。
五、合作单位确立方式
我公司将组织相关人员根据符合采购需求,对报名单位及其材料、报价等进行评审,在符合条件的基础上,以最低价确定最终合作单位。
联系人:何震南
联系电话:13950491654
福建省六一八产业发展有限公司
2025年10月20日